国手赴澳!新赛季也官宣了!特殊政策上线
发表时间:2025-10-13 23:39:06 浏览:0
「一周刺猬话题」今天,中国篮协公布了2025-2026赛季中国女子篮球联赛竞赛规程。众所周知,今年恰逢十五运,联赛时间都有所延后,CBA新赛季于12月12日才开始,WCBA情况相似,按照文件所

「一周刺猬话题」
今天,中国篮协公布了2025-2026赛季中国女子篮球联赛竞赛规程。
众所周知,今年恰逢十五运,联赛时间都有所延后,CBA新赛季于12月12日才开始,WCBA情况相似,按照文件所示,25-26赛季为期近五个月,于今年11月30日至明年的4月25日进行。
经历了上赛季东莞新彤盛女篮荡气回肠的夺冠故事,女篮同样有其魅力所在。相较于以往,球迷今年还需要再耐心等候等候。

看完整份文件,还是有一些值得分享的地方,一起简单看看:

球赛球赛,主体自然是球员和所在球队。
新赛季参赛队伍依旧是分为A、B组进行,天津女篮退出,但按照文件的“最终以通过准入的俱乐部为准”,理论上还不是最终名单:
A组
东莞新世纪、四川远达美乐、内蒙古农信、山西兴瑞、上海开元、山东山高、江苏五台山、新疆天山、北京首钢、河北英励、武汉盛帆、陕西天泽
B组
浙江稠州、福建众腾、济源王屋山、黑龙江上东、辽宁大连体产、合肥文旅、厦门体育集团、江西赣星
比赛轮次方面也有减 少,相较于上赛季的32轮,A组组内双循环进行,即22轮。B组情况分两种: 8支,则按照24-25赛季最终排名蛇形排列分组,每支球队和同组对手进行4场,与不同组对手进行2场,即20场;少于或等于7支,则所有球队进行四循环,即24场(暂且按7支计算)。

季后赛方面,常规赛A组1-12名球队及B组前4名球队,共计16支球队晋级。此处赛制有了不小变化,届时季后赛八强直接由常规赛前八名获得。

像上赛季季后赛的积分榜第一名对阵第十六名的头尾对阵不再出现,而类似江苏女篮这样以下克上晋级八强的场面也不会发生。
季后赛的第一阶段(四分之一决赛)的负者成为最终的5-8名,前面提到的A组9-12名 需要和B组1-4名进行排位赛,排位赛赛制由三局两胜改为五局三胜,胜者则进入下赛季的A组。

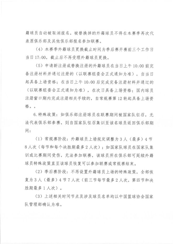
港澳台运动员方面,所有俱乐部允许注册、报名2名,且上场时间不受限制。
还有比较关注的外援政策,每支球队允许同时注册不超过3名外籍球员,上场则是4节7人次,前三节每节最多2人次、最后一节及决胜期最多1人次,至于更换次数不得超过4人次。

最后还有个“ 特殊政策 ”,是关于国家队球员的:假如球员在联赛期间被国家队征召,在此期间,该俱乐部的外援上场人次调整为“
3人4节8人次
(每节和每个决胜期最多2人次)”,仅限常规赛阶段。


由于场次减少、八强由常规赛排名直接决定,无疑新赛季的竞争会更加激烈,也让大家的容错率有所降低。
就在刚过去的周末,现中国女篮当家内线、四川女篮的韩旭官宣正式加盟澳大利亚WNBL的珀斯山猫队,目前韩旭正随队出战2025全国女子篮球锦标赛。
此举也是希望提前适应,并作为跳板再次重返WNBA这个女篮的最高殿堂。这也 同时也意味着基本缺席WCBA,不得不说四川女篮还是给到了不小支持,大家对于新赛季的格局有什么想法呢?

部分素材来源
:中国篮球协会、
perthlynx
新赛季的赛制、用人等变化会对各队有什么影响?这个特殊政策是否是积极的一步?
不妨一起留言在评论区分享,欢迎有理有据的理性表达和衷心的建设性回答。
*往期回顾(点击文字跳转)
W EEK 40:
WEEK 41:
WEEK 4 2:
WEEK 43:
WEEK 44:
WEEK 45:
关注 / 在看
推荐新闻
- 北京时间11月29日,赵继伟工作室官方晒出赵继伟的训练视频,但根据媒体人白晓篮报道,辽宁男篮并未给赵继伟报名12...发表于: 11-29 19:43
- 一纸官宣,把山西男篮推到了风口浪尖,仅仅9天,新签的波多黎各国手乔治·康迪特就被闪电解约,这速度快得让人有些...发表于: 11-29 11:40
- 随着新赛季 CBA 开赛进入倒计时,各队外援补强工作已进入关键阶段。近日,拥有 NCAA 赛事履历的美国球员拜斯・...发表于: 11-27 19:44
- 齐鲁晚报·齐鲁壹点 冯子涵11月27日,山东高速男篮一行赶赴泰安,以登泰山的方式为新赛季祈福。除正在国家队备...发表于: 11-27 19:44
- 新赛季的CBA发布会正式举行,会上宣布下赛季的CBA联赛确定改为每节10分钟。相较于CBA今年才开始接轨FIBA,改由...发表于: 11-26 23:39
- 齐鲁晚报·齐鲁壹点 冯子涵11月26日,2025-2026赛季CBA联赛新闻发布会在北京举行。第31个赛季的CBA联赛将于12...发表于: 11-26 19:45
- 备受瞩目的男篮U19全国赛大战不断,近期关于阵容豪华的广东青年队以121-79大胜吉林U19男篮的比赛引起了球迷的...发表于: 11-26 19:44
- 中国篮协又出大招了。针对即将开始的CBA新赛季,中国篮协这一次终于下狠心了。为了进一步加强管理CBA球员、教...发表于: 11-26 11:40
- 人员流动始终是CBA联赛的重要组成部分。本期作品,盘点下北京男篮五位旧将的现状。第一位旧将:张卓张卓是北京...发表于: 11-25 23:39
- 北京时间11月25日讯,距离新赛季CBA联赛开始的日子越来越近了,各个俱乐部都在忙着进行备战工作。广东男篮作为C...发表于: 11-25 11:41
录像/集錦
- 足球录像
- 篮球录像
- 足球集锦
- 篮球集锦
-
法甲 11-30 00:00
-
西甲 11-29 23:15
-
英超 11-29 23:00
-
英超 11-29 23:00
-
英超 11-29 23:00
-
德甲 11-29 22:30
-
德甲 11-29 22:30
-
德甲 11-29 22:30
-
德甲 11-29 22:30
-
意甲 11-29 22:00
-
意甲 11-29 22:00
-
西甲 11-29 04:00
-
意甲 11-29 03:45
-
法甲 11-29 03:45
-
德甲 11-29 03:30
-
NBA 11-29 11:00
-
NBA 11-29 08:30
-
NBA 11-29 08:30
-
男篮 11-28 19:30
-
NBA 11-27 11:00
-
NBA 11-27 08:30
-
NBA 11-26 12:00
-
NBA 11-25 09:00
-
NBA 11-25 08:30
-
NBA 11-24 09:00
-
NBA 11-24 07:00
-
NBA 11-23 11:00
-
NBA 11-22 11:00
-
NBA 11-22 10:30
-
NBA 11-22 08:00
-
法甲 11-30 02:00
-
德甲 11-30 01:30
-
西甲 11-30 01:30
-
意甲 11-30 01:00
-
法甲 11-30 00:00
-
英超 11-29 23:00
-
德甲 11-29 22:30
-
德甲 11-29 22:30
-
德甲 11-29 22:30
-
意甲 11-29 22:00
-
意甲 11-29 22:00
-
西甲 11-29 04:00
-
意甲 11-29 03:45
-
法甲 11-29 03:45
-
德甲 11-29 03:30
-
比赛集锦 11-29 11:00
-
比赛集锦 11-29 11:00
-
篮球 11-29 10:40
-
比赛集锦 11-29 10:30
-
比赛集锦 11-29 10:30
-
比赛集锦 11-29 10:30
-
篮球 11-29 09:40
-
篮球 11-29 09:10
-
比赛集锦 11-29 08:30
-
比赛集锦 11-29 08:30
-
比赛集锦 11-29 08:30
-
比赛集锦 11-29 08:30
-
比赛集锦 11-29 08:30
-
比赛集锦 11-29 08:30
-
篮球 11-29 07:10
热门标签
- 足球
- 篮球

