上午!CBA发布重磅罚单,苏川战6人遭罚款4人被禁赛,1队受益最大
发表时间:2026-02-01 19:47:44 浏览:0
多行不义必自毙”!这是今天裁判专家丁佳宁对CBA下发重磅罚单后的评论。同曦与四川队最后比赛快结束时引发冲突,而CBA公司对当事者进行了处罚,六人遭到罚款,四人分别遭到停赛的处
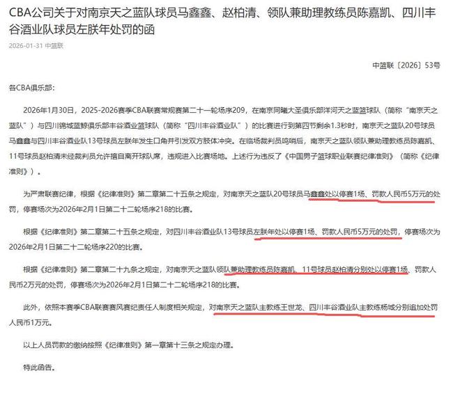
多行不义必自毙”!这是今天裁判专家丁佳宁对CBA下发重磅罚单后的评论。同曦与四川队最后比赛快结束时引发冲突,而CBA公司对当事者进行了处罚,六人遭到罚款,四人分别遭到停赛的处罚。而受益最大的有两支球队。

在上一轮的比赛,同曦队全面压制全华班作战的四川队,以32分的巨大优势领先。比赛还剩5秒,同曦队基本放弃防守,但这此时四川队握有球权,左朕年尝试一个三分没有打中,这让马鑫鑫非常不满,上前推了左朕年,而赵柏清也参与进来。受到欺负的左朕年喷怒之下推倒了马鑫鑫,引发肢体冲突,这三人当时都遭到驱逐出场的判罚。

同曦队在赢32分的垃圾时间,怒推四川队员左朕年实在不应该,你赢了那么多,也没谁规定落后一方不能投,这实在是一个笑话,令媒体人和球迷纷纷表示看不懂。CBA公司对这次冲突的相关人员进行了重罚,对马鑫鑫处以停赛1场、罚款人民币5万元的处罚;对赵柏清处以停赛1场、罚款人民币2万元的处罚;左朕年处以停赛1场、罚款人民币5万元的处罚;同曦领队兼助理教练员陈嘉凯处以停赛1场、罚款人民币2万元的处罚;因连带责任,同曦队和四川主教练王世龙和杨城也分别追加处罚人民币1万元。这些引发冲突的人员都应该的惩罚。不少球迷和媒体人对同曦队的做法,认为很诡异,纷纷怀疑他们与盘口有关系,否则赢32分不会那么冲动。

从这次重罚中看到,受害最大的是同曦队,两名队员遭到停赛一场,他们打不了下一场的比赛。而最大的受益者则是上海队,下一轮他们将对阵同曦队,可以说同曦缺少了两名队员,上海完全可以轻取同曦队。对此,你们怎么看?

推荐新闻
- 北京时间3月24日,昨晚广东宏远以81-97不敌上海,遭到对方跨赛季五连杀。在输掉这场比赛后,广东最近9场比赛仅取...发表于: 03-24 11:48
- 辽宁逆转同曦,这场比赛辽宁主要还是赢在末节。当然那段时间队内多位球员的发挥都非常好,而张陈治锋与李虎翼一...发表于: 03-24 11:47
-
-
- 北京时间3月23日晚上,CBA常规赛第29轮迎来多场比赛,吉林男篮88-86险胜北京男篮、辽宁男篮92-89战胜同曦男篮、...发表于: 03-23 23:44
- CBA常规赛,辽宁92-89逆转同曦。这场比赛辽宁打得确实不容易,因为他们第二节崩盘,一度落后18分。幸好末节还是可...发表于: 03-23 23:44
- 北京时间3月23日,浙BA(浙江省篮球联赛)苍南队官方宣布,球队聘任前CBA知名主教练丁伟为球队新任主帅,这也是他自20...发表于: 03-23 19:47
- 北京时间3月22日,中国女篮在结束世预赛征程完成总结后已经解散,根据最新报道显示李月汝与韩旭两位在海外征战...发表于: 03-22 23:42
- 北京时间3月22日中国男子篮球职业联赛 常规赛,深圳马可波罗对阵天津先行者。半场深圳59-46天津,最终深圳114-8...发表于: 03-22 23:41
-
录像/集錦
- 足球录像
- 篮球录像
- 足球集锦
- 篮球集锦
-
西甲 03-23 04:00
-
法甲 03-23 03:45
-
意甲 03-23 03:45
-
德甲 03-23 02:30
-
西甲 03-23 01:30
-
意甲 03-23 01:00
-
德甲 03-23 00:30
-
法甲 03-23 00:15
-
法甲 03-23 00:15
-
法甲 03-23 00:15
-
西甲 03-22 23:15
-
英超 03-22 22:15
-
英超 03-22 22:15
-
意甲 03-22 22:00
-
法甲 03-22 22:00
-
NBA 03-24 10:00
-
NBA 03-24 07:00
-
CBA 03-23 19:35
-
CBA 03-23 19:35
-
CBA 03-23 19:35
-
NBA 03-23 08:00
-
CBA 03-22 19:35
-
CBA 03-22 19:35
-
WCBA 03-22 19:30
-
NBA 03-22 10:00
-
NBA 03-22 09:30
-
NBA 03-22 07:00
-
G联赛常规赛 03-22 06:00
-
WCBA 03-21 19:30
-
G联赛常规赛 03-21 09:30
-
天下足球 03-23 18:30
-
法甲 03-23 03:45
-
德甲 03-23 02:30
-
西甲 03-23 01:30
-
德甲 03-23 00:30
-
法甲 03-23 00:15
-
法甲 03-23 00:15
-
法甲 03-23 00:15
-
西甲 03-22 23:15
-
德甲 03-22 22:30
-
法甲 03-22 22:00
-
意甲 03-22 22:00
-
意甲 03-22 22:00
-
意甲 03-22 19:30
-
西甲 03-22 04:00
-
比赛集锦 03-24 10:30
-
比赛集锦 03-24 10:00
-
比赛集锦 03-24 09:30
-
比赛集锦 03-24 09:00
-
比赛集锦 03-24 08:00
-
比赛集锦 03-24 07:30
-
比赛集锦 03-24 07:00
-
比赛集锦 03-24 07:00
-
比赛集锦 03-24 07:00
-
比赛集锦 03-24 07:00
-
比赛集锦 03-23 19:35
-
比赛集锦 03-23 19:35
-
比赛集锦 03-23 19:35
-
比赛集锦 03-23 19:35
-
比赛集锦 03-23 19:35
热门标签
- 足球
- 篮球

