无锡重磅官宣!参跑马拉松就送最高8万元购房补贴,43个新盘通用
发表时间:2026-03-21 18:36:14 浏览:0
将赛事流量导向楼市,无锡市给出购房优惠,跑马拉松送补贴,最高8万元。无锡恒隆府 孙婉秋/摄3月19日,《国际金融报》记者注意到,无锡市住房和城乡建设局于近日发布了一则《关于“锡
将赛事流量导向楼市,无锡市给出购房优惠,跑马拉松送补贴,最高8万元。

无锡恒隆府 孙婉秋/摄
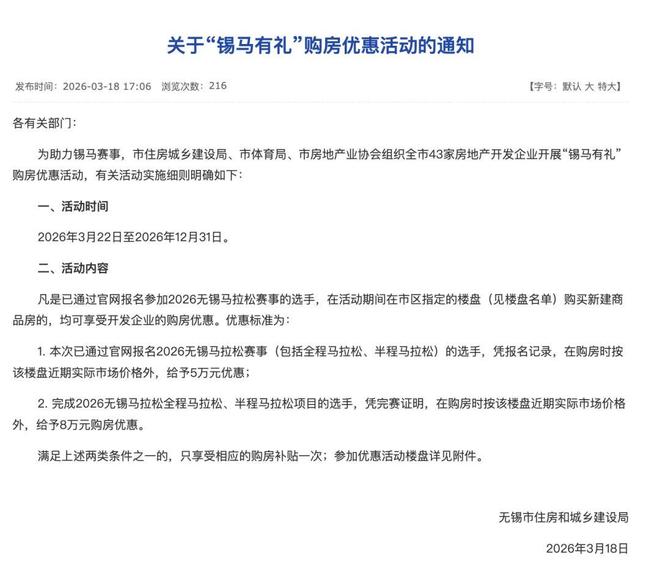
3月19日,《国际金融报》记者注意到,无锡市住房和城乡建设局于近日发布了一则《关于“锡马有礼”购房优惠活动的通知》(下称《通知》)。
《通知》显示,为助力锡马赛事,无锡市住房城乡建设局、市体育局、市房地产业协会组织全市43家房地产开发企业开展购房优惠活动——凡已通过官网报名参加2026无锡马拉松赛事的选手,于活动期间在市区指定楼盘购买新建商品房的,均可享受开发企业的购房优惠。

具体标准包括:其一,已通过官网报名赛事(包括全程马拉松、半程马拉松)的选手,凭报名记录,在购房时按该楼盘近期实际市场价格外,给予5万元优惠;其二,完成全程马拉松、半程马拉松项目的选手,凭完赛证明,在购房时按该楼盘近期实际市场价格外,给予8万元购房优惠。
满足上述两类条件之一的,只享受相应的购房补贴一次。
据悉,该购房优惠活动时间为2026年3月22日至2026年12月31日,涉及包括经开区、新吴区、滨湖区、梁溪区等六个区在内的43个新盘,这些项目大多由当地国资平台打造。
比如,由无锡梁城美景绿色建筑有限公司开发的溪城雅院(城央里)、无锡梁城美景科技有限公司开发的汀澜雅居(半岛)、无锡梁城美景地产有限公司开发的礼樾馨园(云上诗悦)。天眼查数据显示,这三家公司都由无锡市城北投资发展有限公司100%持有。
也有部分非地方国资项目。例如缦悦名邸(万科樟湾国际),其开发商为无锡迅齐房地产有限公司,后者控股股东为无锡万科;再比如由无锡兴想房地产开发有限公司开发的观山名筑,股权穿透后,该项目隶属于南京兴元房地产。

无锡恒隆广场 吴典/摄
在行业看来,这是无锡市拉动楼市内需的创新之举,将巨大的赛事流量直接导向楼市。
根据中指研究院数据,2025年,无锡商品住宅新增144.56万平方米,成交163.88万平方米,销售金额375.93亿元。该年,无锡市销售面积TOP20项目销售均值为3.3万平方米,套均面积136平方米;销售金额TOP20项目销售均值为8.1亿元,套均总价385万元,改善型商品住宅热销。
今年1月至2月,无锡市商品住宅新增1.32万平方米,成交14.8万平方米,销售金额32.37亿元。
推荐新闻
-
- 迈阿密赛事第三轮开打后,外界在热议谁更让佩服时,不约而同将美国姑娘高芙推了出来,连续两场比赛在被外界认为即...发表于: 03-24 14:36
- 中国游泳公开赛迎来最后一个比赛日,13岁的中国游泳新星于子迪再次闪耀全场,在女子200米个人混合泳决赛,于子迪...发表于: 03-24 14:36
- 印第安维尔斯第二轮获胜后,郑钦文谈到此前因雨推迟自己的原定比赛时间,充满无奈和委屈。郑钦文赛后透露,当时在...发表于: 03-24 14:36
- 大坂直美在2026年始终难以找到比赛节奏,她将澳网和印第安维尔斯公开赛的糟糕状态延续到了迈阿密公开赛。作为...发表于: 03-24 14:36
-
-
- 3月22日上午,2025-2026赛季全国冰壶锦标赛在上海普陀冰上运动中心开幕。这场国内最高规格、最高水平的冰壶赛...发表于: 03-24 09:36
-
- 2:28:45,全场第四,国内女子第一。朱卿在武汉马拉松的终点线前,与埃塞俄比亚选手Adula两人几乎同时撞线。0.5秒...发表于: 03-24 09:36
录像/集錦
- 足球录像
- 篮球录像
- 足球集锦
- 篮球集锦
-
西甲 03-23 04:00
-
法甲 03-23 03:45
-
意甲 03-23 03:45
-
德甲 03-23 02:30
-
西甲 03-23 01:30
-
意甲 03-23 01:00
-
德甲 03-23 00:30
-
法甲 03-23 00:15
-
法甲 03-23 00:15
-
法甲 03-23 00:15
-
西甲 03-22 23:15
-
英超 03-22 22:15
-
英超 03-22 22:15
-
意甲 03-22 22:00
-
法甲 03-22 22:00
-
NBA 03-24 10:00
-
NBA 03-24 07:00
-
CBA 03-23 19:35
-
CBA 03-23 19:35
-
CBA 03-23 19:35
-
NBA 03-23 08:00
-
CBA 03-22 19:35
-
CBA 03-22 19:35
-
WCBA 03-22 19:30
-
NBA 03-22 10:00
-
NBA 03-22 09:30
-
NBA 03-22 07:00
-
G联赛常规赛 03-22 06:00
-
WCBA 03-21 19:30
-
G联赛常规赛 03-21 09:30
-
天下足球 03-23 18:30
-
法甲 03-23 03:45
-
德甲 03-23 02:30
-
西甲 03-23 01:30
-
德甲 03-23 00:30
-
法甲 03-23 00:15
-
法甲 03-23 00:15
-
法甲 03-23 00:15
-
西甲 03-22 23:15
-
德甲 03-22 22:30
-
法甲 03-22 22:00
-
意甲 03-22 22:00
-
意甲 03-22 22:00
-
意甲 03-22 19:30
-
西甲 03-22 04:00
-
比赛集锦 03-24 10:30
-
比赛集锦 03-24 10:00
-
比赛集锦 03-24 09:30
-
比赛集锦 03-24 09:00
-
比赛集锦 03-24 08:00
-
比赛集锦 03-24 07:30
-
比赛集锦 03-24 07:00
-
比赛集锦 03-24 07:00
-
比赛集锦 03-24 07:00
-
比赛集锦 03-24 07:00
-
比赛集锦 03-23 19:35
-
比赛集锦 03-23 19:35
-
比赛集锦 03-23 19:35
-
比赛集锦 03-23 19:35
-
比赛集锦 03-23 19:35
热门标签
- 足球
- 篮球

